sqlite-web 0.7.2
dev.db
Query
Query
Account
Group
HelpSession
MonthConfig
Session
Team
TeamBudget
User
Toggle helper tables
Use Shift + Up/Down to navigate recently-executed queries
Execute
Export JSON
Export CSV
SQL Help
delete
expression
index : create
index : drop
insert
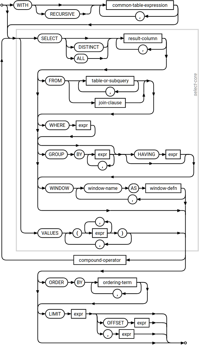
select : advanced
select
table : alter
table : create
table : drop
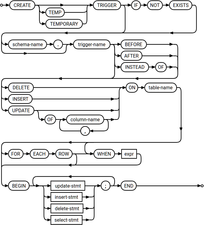
trigger : create
trigger : drop
update
view : create
view : drop
Bookmarks
+
×
Create Bookmark
×